News and Events
ÐÂÎÅ×ÊѶ
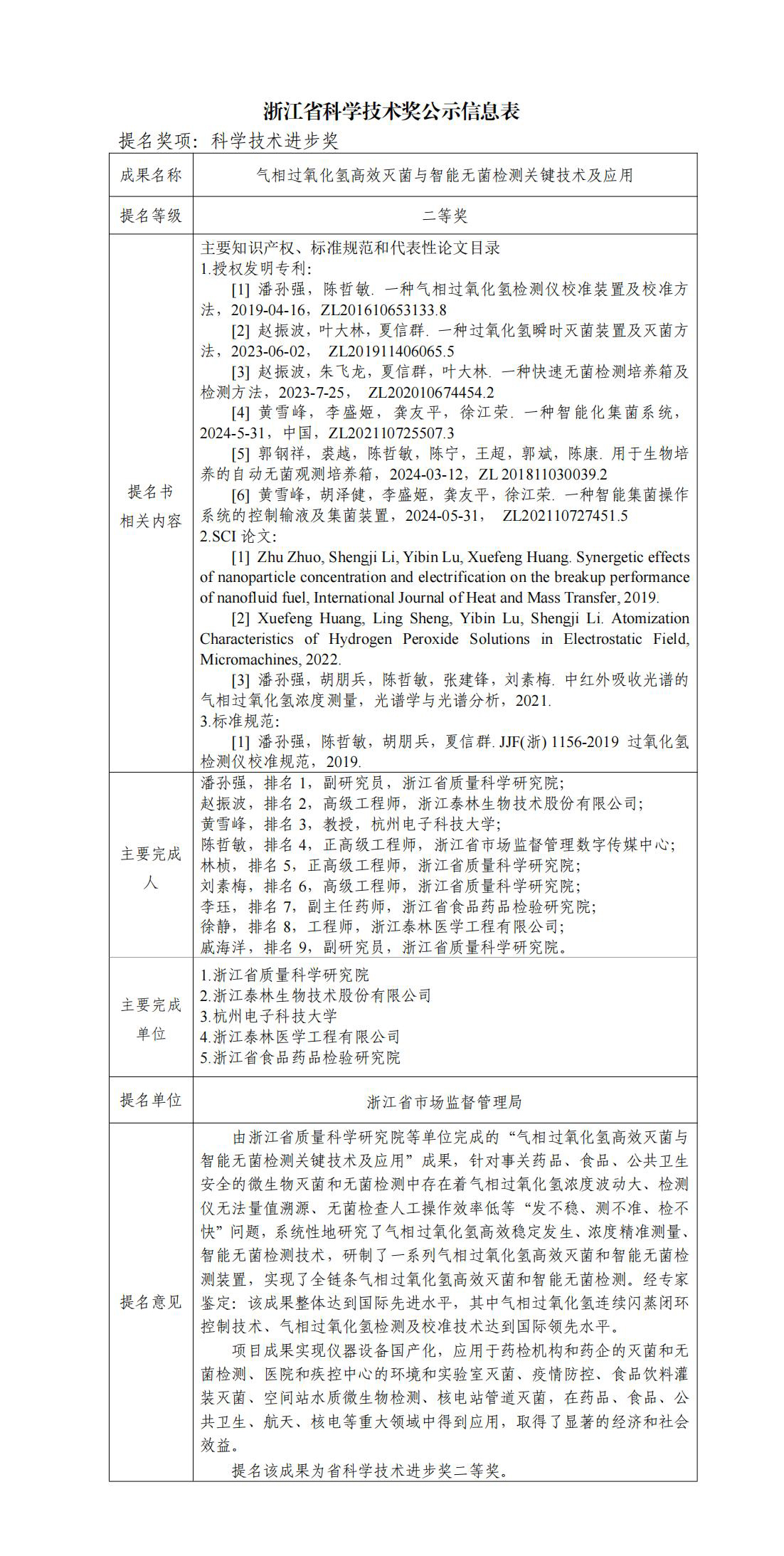
¹ØÓÚÉ걨2024Äê¶ÈÕã½Ê¡¿ÆÑ§ÊÖÒÕ½±µÄ¹«Ê¾
2025-09-11
ƾ֤¡¶Õã½Ê¡¿Æ¼¼Ìü¹ØÓÚ¿ªÕ¹2024Äê¶ÈÕã½Ê¡¿ÆÑ§ÊÖÒÕ½±ÌáÃûÊÂÇéµÄ֪ͨ¡·Ïà¹ØÒªÇ󣬣¬£¬£¬£¬ÎÒµ¥Î»¼ÓÈëµÄ¿Æ¼¼Ð§¹û¡¶ÆøÏà¹ýÑõ»¯Çâ¸ßЧÃð¾úÓëÖÇÄÜÎÞ¾ú¼ì²âÒªº¦ÊÖÒÕ¼°Ó¦Óá·ÄâÌáÃûÉ걨2024Äê¶ÈÕã½Ê¡¿ÆÑ§ÊÖÒÕǰ½ø¶þµÈ½±£¬£¬£¬£¬£¬ÏÖÓèÒÔ¹«Ê¾¡£¡£¡£¡£¡£¡£¡£¡£¹«Ê¾ÆÚ7Ì죨2025Äê9ÔÂ12ÈÕÖÁ9ÔÂ18ÈÕ£©¡£¡£¡£¡£¡£¡£¡£¡£
ÔÚ¹«Ê¾Ê±´ú£¬£¬£¬£¬£¬ÈôÓÐÒìÒ飬£¬£¬£¬£¬ÇëʵÃûÌá³öÒìÒé²¢ÌṩÐëÒªµÄ֤ʵÖÊÁÏ¡£¡£¡£¡£¡£¡£¡£¡£·²ÄäÃûÒìÒé¡¢Áè¼ÝÏÞÆÚÒìÒéµÄ£¬£¬£¬£¬£¬²»ÓèÊÜÀí¡£¡£¡£¡£¡£¡£¡£¡£
ÁªÏµ²¿·Ö£ºbet365ÑÇÖÞΨһ¹ÙÍøÐÐÕþ¹ÜÀí²¿
µç»°£º0571-86695999
bet365ÑÇÖÞΨһ¹ÙÍøÐÐÕþ¹ÜÀí²¿
2025.09.11

×îÐÂÐÂÎÅ×ÊѶ
bet365ÑÇÖÞΨһ¹ÙÍøÉúÎïЯÊÖÔ¶¹ÅÊʿڿÉÀÖ¹²Ì½ÊýÖÇ»¯Î¢ÉúÎï¼ì²âз¾¶¡ª¡ªÊÖÒÕ½»Á÷»áôßÔ°ÇøÂÃÐÐÔ˶¯Ô²Âú¾ÙÐÐ
2025CIPM¡¤Çൺ£übet365ÑÇÖÞΨһ¹ÙÍøÉúÎïÒÔÊýÖÇÁ¢ÒìÓëºÏ¹æÉý¼¶»ØÓ¦ÖÆÒ©ÐÐÒµ¸ßÖÊÁ¿Éú³¤ÃüÌâ
¹ØÓÚÉ걨2024Äê¶ÈÕã½Ê¡¿ÆÑ§ÊÖÒÕ½±µÄ¹«Ê¾
bet365ÑÇÖÞΨһ¹ÙÍøÉúÎï³öº£ÈÕÖ¾ | ´ÓÊÖÒÕÆÆ±Úµ½Éú̬Êä³öµÄÈ«Çò֮·
º¼ÖÝÊи»ÑôÇøÎ¯Êé¼ÇÍõêðÒ»ÐÐ×߷õ÷ÑÐbet365ÑÇÖÞΨһ¹ÙÍøÒ½Ñ§¹¤³Ì
EN